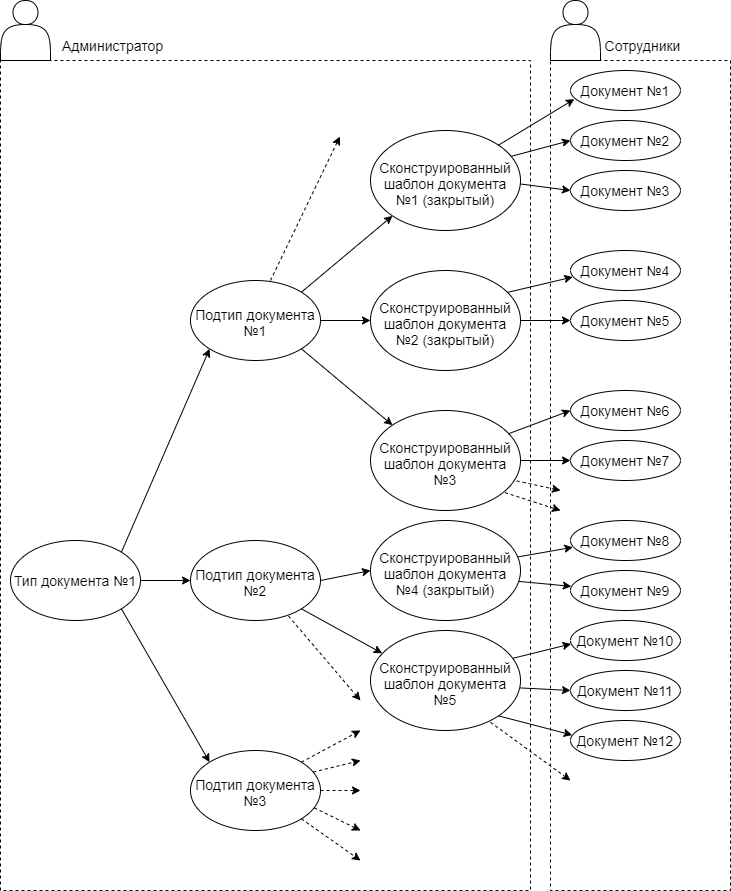
--- search: boost: 2 --- # Конструктор документов ## Общее описание назначения документа Документ "Конструктор документов" предназначен для создания шаблонов документов следующих **типов документа**: Заявление от сотрудника, Локально-нормативный акт (ЛНА), Универсальный документ, Документ на подписание, Доверенности, Служебная записка. С помощью конструктора документов можно создавать подтипы документов с определенной структурой, которые можно будет использовать в заявлениях от сотрудников, ЛНА, универсальных документах или документах на подписание. При создании документов по этим шаблонам от пользователя потребуется лишь заполнять соответствующие поля. В настройках пользователя в таблице "Настройка прав по подразделениям и подтипам документов" можно выбрать подтипы документов, к которым у пользователя будет доступ. Это позволяет разграничить права пользователя не только по подразделениям и типа документов, но и по подтипам документов. Более подробно про настройку пользователей можно прочесть в разделе [Настройка пользователей](../Настройка пользователей/index.md). В рассматриваемом документе создается универсальная структура будущего заявления (или другого типа документа из списка доступных) с определением параметров для автоматического заполнения. На основе созданного шаблона пользователями будут создаваться документы. Общую структуру можно представить в виде следующей схемы:  Для каждого подтипа может существовать не более одного действующего (не закрытого) шаблона. Таким образом, пока шаблон не закрыт, сотрудники создают документы, подставляя значения в текст этого шаблона. Когда шаблон помечается как закрытый, можно создать новый шаблон того же типа и подтипа документа, и тогда при выборе сотрудником использованного ранее подтипа вставляемый шаблон будет уже другим. На примере типа документа "Заявление от сотрудника" это будет выглядеть так:  ## Реестр Для входа в документ необходимо перейти Меню-Документооборот-Кадровый ЭДО-Конструктор документов  После выбора нужного документа откроется реестр документов.  Для создания нового документа необходимо нажать на кнопку "Создать" на верхней панели инструментов  ## Копирование конструктора Для дублирования существующего документа необходимо отметить этот документ в реестре и нажать кнопку "Копировать" на верхней панели инструментов.  Откроется всплывающее окно "Создание шаблона". В нем необходимо выбрать в какую организацию необходимо скопировать данный документ. Если выбрать ту же организацию, то выбранный документ продублируется в этой же организации, после чего выйдет окно с предложением открыть скопированный документ.   Если выбрать другую организацию, напротив поля "Разрешить этот же шаблон для выбранной организации" не ставить галочку и нажать "Создать", то выбранный документ продублируется в выбранную организацию. Код документа при копировании будет изменен.   Если выбрать другую организацию, напротив поля "Разрешить этот же шаблон для выбранной организации" поставить галочку, и нажать "Создать", то выбранный документ будет доступен для использования в выбранной организации, а документ дублироваться не будет. Код документа при этом в обоих организациях будет один и тот же.   ## Копировать для переноса в другую базу Для переноса конструкторов документов из одной базы в другую необходимо отметить эти документы в реестре и нажать кнопку "Копировать для переноса в другую базу" на верхней панели инструментов.  В открывшемся окне необходимо указать Код организации в базе, в которую переносятся данные. По кнопке "Создать скрипт переноса" будет сформирован скрипт.  Сравниваются конструкторы по наименованию подтипа документа, если такой уже существовал в базе, он будет закрыт и создан новый. В теле скрипта описано создание самого конструктора, недостающих документов "Подтип документа", "Пользовательские типы атрибутов документа". ## Вкладка "Основные характеристики" Новый созданный документ, выглядит следующим образом:  Обязательными полями для заполнения являются: - Группа; - Подтип документа; - Шаблон. **Генерация номера при создании маршрута** - номер документа будет формироваться после создания маршрута в документе. **Генерация номера при заполнении шаблона** - номер документа будет формироваться после нажатия кнопки "Заполнить шаблон" в документе. **Автоматически формировать маршрут** - при включенной опции в документе созданном на конструкторе, например "Заявление от сотрудника", автоматически сформируется маршрут после нажатия на кнопку "Заполнить шаблон". Для автоматического формирования маршрута также необходимо чтобы на данный тип документа был настроен один [шаблон маршрутов](../Настройка шаблонов маршрутов/index.md). Если настроено несколько, тогда маршрут автоматически не сформируется. Данная опция рекомендуема для удобства работы с различными заявлениями. **Откл. автоформирование файла для подписания** - отключает автоматическое формирование файла во вложении к документу. Если галочка не стоит,то происходит автоматическая генерация pdf- файла на основании данных карточки во всех документах , построенных на конструкторе, при отправке по маршруту , например Заявление от сотрудника.   **Если опция включена**, то автоматическая генерация pdf- файла не происходит. В некоторых бизнес-процессах данная опция будет лишней - например, в Локально-нормативных актах, где оригиналы документов поставляются из репозитория организации. **Разрешить редактировать номер** - при включенной опции в документе созданном на конструкторе, например "Универсальный документ", можно вручную задавать номер документа.  При выключенной опции, генерация номера документа будет автоматическая. **Не требовать дату перехода КЭДО** - при включенной опции данный подтип документа может создавать [сотрудник](https://ecm-user-manuals.readthedocs.io/ru/latest/User manuals/Сотрудники/), у которого отсутствует дата перехода на КЭДО. Если опция отключена, то создание документа с данным подтипом невозможно без указания даты перехода на КЭДО. По умолчанию для создания любого документа необходимо указывать дату перехода на КЭДО у сотрудника. **Показывать инфо о графике отпусков** - при включенной опции в панели инструментов в [заявлении от сотрудника](https://ecm-user-manuals.readthedocs.io/ru/latest/User manuals/Заявления от сотрудников/) появляется кнопка "График отпусков", при нажатии на которую во всплывающем окне отображается данные по графику отпусков сотрудника инициатора. **Номер п/п** - с помощью данного поля можно упорядочить подтипы в рамках одного типа документа в выпадающем списке. Например, заявления на разные вида отпуска  **Ознакамливать бухгалтера по зп** - по завершению маршрута документа при включенной галочке, бухгалтеру организации направляется автоматическая рассылка о завершении документа. Бухгалтер назначается в [настройках пользователя](../Настройка пользователей/index.md#вкладка_расчет_зарплаты) **Запретить создавать под замещением** - при включенной опции выбранный подтип документа нельзя создавать под [замещением](https://ecm-user-manuals.readthedocs.io/ru/latest/User manuals/Функция замещения/). **Напоминать об отправке по маршруту** - при включенной опции выводит информационное сообщение об отправке заявления по маршруту. Работает при условиях, что автоматически формируется маршрут и на данный подтип настроен [один шаблон маршрута](../Настройка шаблонов маршрутов/index.md) **Показывать границы таблиц в отчетах** - при включенной опции в печатных формах заявлений, универсальных документов, ЛНА будут отображаться границы у таблиц при их наличии в отчете. При выключенной опции границы будут отсутствовать. **Запрещать ознакомление, если не создан документ из меню операций** - при включенной опции в выбранном подтипе документа запрещено ознакомление, например, с уведомлением об отпуске, если сотрудник не оформил заявление на отпуск или заявление на перенос через меню операций.  **Редактируемый при активном маршруте до использования ЭП** - при включенной опции в выбранной подтипе разрешено редактирование атрибутов документа во время согласования по маршруту. !!! warning Редактировать атрибуты документа возможно только в документах, в которых отсутствует автоматически сгенерированный файл на подписание. Генерацию файла возможно настроить с помощью константы [**КЭДО_ВидыДействия_СоздатьФайл**](../Настройка констант/#система_электронного_и_кадрового_документооборота). Указываются после каких видов действия с документом будет автоматически формироваться печатная форма в формате pdf. Заполняется столбец "Значение (текст)" с кодами видов действия. Видов может быть как один, так и несколько. Если несколько, то перечисляются через запятую. ### Тип и подтип документа Поля "Тип документа" и "Подтип документа" позволяют выбрать значение из списка. В случае, если нет требуемого типа документа, необходимо пополнить в документе "Настройка документа" с требуемым типом включить опцию "Форма построена на конструкторе документов". Поле "Подтип документа" можно заполнить только после заполнения поля "Тип документа". В случае, если нет требуемого подтипа документа, необходимо пополнить справочник "Подтип документа". Для примера рассмотрим создание шаблона "Заявление от сотрудника" – "Заявление на отпуск без сохранения зп".  Для заполнения поля "Тип документа" необходимо выбрать одно из значений из списка. В реестре "Настройка документов" можно посмотреть более подробную информацию о заведенных типах документов. В нашем случае требуемый тип – "Заявление от сотрудника". Для выбора необходимого типа в документе "Конструктор документов" необходимо раскрыть справочник "Тип документа" и выбрать тип карточки.  После выбора типа документа необходимо выбрать подтип документа.  Если требуемый подтип отсутствует в выпадающем списке, можно добавить новый подтип через [реестр "Подтип документа"](https://ecm-user-manuals.readthedocs.io/ru/latest/User manuals/Подтипы документов/) или при помощи вложенной формы. 
Новый подтип документа можно создать внутри формы "Конструктор документов" с помощью кнопки
рядом с выпадающим списком. Необходимо заполнить строковое поле "Наименование" и "Использовать в документе", остальные поля необязательны. После нажатия на кнопку "Сохранить" новый подтип будет выбран автоматически.
{ #описание-ChCode }
- **"Наименование в выпадающем списке"** – специфичная характеристика выпадающих списков, отвечает за то, какая информация будет отображаться в выпадающем списке для идентификации позиций в справочнике (например, для выпадающего списка "Работник" доступны варианты отображения ФИО работника или его табельного номера, для выпадающего списка "Контрагент" - полное или краткое наименование контрагента ). Выбирается из выпадающего списка, в зависимости от выбранного типа атрибута. По умолчанию устанавливается "NameFull", что означает для справочника "Работник" - ФИО работника, для справочника "Контрагент" - краткое наименование контрагента, для справочника "Пользовательский тип" - поле Наименование, которое будет фильтроваться в зависимости от выбранного типа группы для справочников "Должность" и "Подразделение" - наименование должности и подразделения соответственно. Является обязательным для заполнения, если тип атрибута – справочник. Для некоторых типов атрибутов, возможно использование нескольких наименований.
Наименование | Описание |
---------|----------|
NameFull | Полное отображение ФИО пользователя-создателя|
FullNameDative | ФИО пользователя-создателя документа в дательном падеже |
FullNameGenitive | ФИО пользователя-создателя документа в родительном падеже |
FullNameAccusative | ФИО пользователя-создателя документа в винительном падеже |
NameShort | ФИО пользователя-создателя документа в формате "Фамилия И.О." |
NumTab | Табельный номер пользователя-создателя |
Name | Должность работника (атрибута) в именительном падеже |
NameDative | Должность работника (атрибута) в дательном падеже |
NameGenitive | Должность работника (атрибута) в винительном падеже |
NSNT | Отображение ФИО пользователя-создателя документа и табельного номера
- **"Маска для ввода"** - позволяет установить строгий формат ввода данных пользователем и представлять из себя строку состоящую из обычных и специальных символов. При вводе обычные символы пользователь не может их удалить или заменить, специальные символы задают ограничения на вводимые данные.
!!! note
Маска для ввода используется для атрибута **"Строка"**
Использование маски:
* `# - ввод цифр`
* L - ввод букв
* A - ввод цифр и букв
* [abcd] - список допустимых символов. Можно указать диапазон символов для цифр [1-5] и для букв [а-я] (при указании в списке допустимых символов "]" и "-" необходимо их дополнительно экранировать символом "\", например "abcd\]efg\-h")
Документ | Количество символов | Маска
---------|---------------------|------
ИНН физического лица | 12 | ############
ИНН юридического лица | 10 | ##########
Код подразделения, выдавшего паспорт | 6 | ###-###
Номер мобильного телефона | 10 | #-###-###-##-##
Номер паспорта | 6 | ######
Номер военного билета | 9 | LL #######
Расчетный счет в банке | 20 | ####################
Серия и номер свидетельства о рождении | 10 | LL-LL№######
Серия паспорта | 4 | ####
СНИЛС | 11 | ###-###-### ##
№ счета | 20 | ####################
БИК | 9 | #########
Корр. счет | 20 | ####################
ИНН банка | 12 | ############
КПП | 9 | #########
- **Показывать разрядность в числах** - используется для типа атрибута "Число". Если она включена то число будет отображаться - 2 022. Если выключена - то 2022 (без пробелов)
- **Высота таблицы** - используется для типа атрибута "Табличная часть". Высота задается в пикселях.
- **"Примечание/Комментарии"** - используется при необходимости для внесения информации по дополнительным атрибутам. Если тип атрибута "Логическое", то нужно задавать значения да/нет в формате Значение1| Значение 2. Если тип атрибута "Пользовательское" можно указывать дополнительную информацию по наименованию, например для автоматической проставки суммы вычета на детей при создании заявления. Подробнее можно почитать в разделе [Дополнение к наименованию в пользовательском типе атрибута](../Пользовательские типы атрибутов документов/index.md#поля_дополнение_к_наименованию).
- Группа столбцов **"Значение по умолчанию"** используется в случае, если при создании документа реквизит должен быть заполнен неким условленным значением. Для разных типов атрибутов используются разные колонки. Для типов атрибута **"Строка"** требуется заполнить поле в столбце **"Текст"**. Для типов атрибута **"Логическое"** требуется поставить галочку в столбце **"Флаг"**.


Для типа атрибута **"Целое"** или типов атрибутов, которые позволяют в документе выбрать значение из списка, требуется заполнить поле в столбце **"Код/число"** числовым значением.


- **Видимость для ролей** - используется при необходимости настройки отображения и редактирования данного атрибута при наличии определенной роли на текущем этапе у пользователя. Возможно задать как одну роль, так и несколько указанных через запятую. У пользователя имеющего указанную роль атрибут в документе будет отображен, в то время как у пользователя у которого отсутствует одна либо все указанные в данном столбце роли, данный атрибут не будет отображен.
### Вычисляемые атрибуты
Есть специальные дополнительные атрибуты с зарезервированными наименованиями и типами, прописывать их в таблице "Дополнительные атрибуты" не надо. Среди таких атрибутов есть:
{ #спец-атрибуты }
Вычисляемый атрибут | Описание
--------------------|---------
#Master_BeginDate# | дата начала действия доверенности
#Master_CUserName# | полное ФИО пользователя создателя документа
#Master_CUserNameAccusative# | ФИО пользователя создателя документа в винительном падеже
#Master_CUserNameDative# | ФИО пользователя создателя документа в дательном падеже
#Master_CUserNameGenitive# | ФИО пользователя создателя документа в родительном падеже
#Master_CUserNameShort# | ФИО пользователя создателя документа в формате "Фамилия И.О."
#Master_CUserPhoneNumber# | мобильный телефон пользователя создателя документа из справочника "Физическое лицо"
#Master_Department# | подразделение пользователя создателя документа
#Master_DocumentDate# | дата создания документа
#Master_DocumentDateText# | дата в формате 1 января 2022 г
#Master_DocumentNumber# | номер создаваемого документа
#Master_DocumentType# | тип документа
#Master_DocumentSubtype# | подтип документа
#Master_EndDate# | дата окончания действия доверенности
#Master_IdWorker# | код работника из справочника "Сотрудники"
#Master_MyCompany# | компания пользователя создателя документа
#Master_MyCompanyActualAddressText# | своя организация: фактический адрес
#Master_MyCompanyDirector# | своя организация: директор в именительном падеже
#Master_MyCompanyDirectorAccusative# | своя организация: директор в винительном падеже
#Master_MyCompanyDirectorActBasis# | своя организация: основание действия директора
#Master_MyCompanyDirectorDative# | своя организация: директор в дательном падеже
#Master_MyCompanyDirectorGenitive# | своя организация: директор в родительном падеже
#Master_MyCompanyDirectorProf# | своя организация: должность директора в именительном падеже
#Master_MyCompanyDirectorProfGenitive# | своя организация: должность директора в родительном падеже
#Master_MyCompanyDirectorShort# | своя организация: короткое ФИО директора
#Master_MyCompanyEMailAddress# | своя организация: email
#Master_MyCompanyFSS# | своя организация: номер ФСС
#Master_MyCompanyFullName# | полное наименование своей организации
#Master_MyCompanyGAccountant# | ФИО Гл. бухгалтера, |
#Master_MyCompanyGAccountantAccusative# | ФИО Гл. бухгалтера в Вин. падеже, |
#Master_MyCompanyGAccountantDative# | ФИО Гл. бухгалтера в Дат. падеже, |
#Master_MyCompanyGAccountantGenitive# | ФИО Гл. бухгалтера в Род. падеже, |
#Master_MyCompanyGAccountantProf# | должность Гл. бухгалтера, |
#Master_MyCompanyGAccountantProfAccusative# | должность Гл. бухгалтера в Вин. падеже
#Master_MyCompanyGAccountantProfDative# | должность Гл. бухгалтера в Дат. падеже, |
#Master_MyCompanyGAccountantProfGenitive# | должность Гл. бухгалтера в Род. падеже, |
#Master_MyCompanyINN# | своя организация: ИНН
#Master_MyCompanyKPP# | своя организация: КПП
#Master_MyCompanyLegalAddressText# | своя организация: юридический адрес
#Master_MyCompanyMailAddressText# | своя организация: почтовый адрес
#Master_MyCompanyOGRN# | своя организация: ОГРН
#Master_MyCompanyOKATO# | своя организация: ОКАТО
#Master_MyCompanyOKPO# | своя организация: OKPO
#Master_MyCompanyPFR# | своя организация: номер ПФР
#Master_MyCompanyPhone# | своя организация: контактный телефон
#Master_MyCompanyRegistrationDate# | своя организация: дата регистрации
#Master_MyCompanyShortName# | короткое наименование своей организации для печати
#Master_NumTab# | табельный номер сотрудника
#Master_Position# | должность пользователя создателя документа
#Master_PositionDative# | должность пользователя создателя документа в дательном падеже
#Master_PositionGenitive# | должность пользователя создателя документа в родительном падеже
#Master_SumInWords# | конвертирует число в текст. Используется для атрибута **Вещественное**
#Master_SubjectDetail# | список полномочий по доверенности из таблицы документа Доверенность
#Master_WorkersDetail# | список сотрудников: ФИО, дата рождения, паспортные данные, адрес регистрации из таблицы документа Доверенность
#Master_WorkersGenitiveDetail# | список сотрудников в винительном падеже
#Master_WorkersAccusativeDetail# | список сотрудников в род падеже
#Master_WorkersGenitivePasportDetail# | список сотрудников в винительном падеже c паспортом
#Master_WorkersAccusativePasportDetail# | список сотрудников в род падеже с паспортом
#Master_WorkersAccusativePasportDetail# | список сотрудников в род падеже с паспортом
#WorkerNominativePasportList# | список сотрудников с паспортами
Заполненная табличная часть выглядит следующим образом:

## Шаблон
Поле "Шаблон" – это макет документа, включающий в себя, как правило, большую часть его содержания. В шаблоне должен содержаться текст и определенные ранее атрибуты, включенные в текст при помощи соответствующих значений столбца "Наименование колонки" таблицы "Дополнительные атрибуты".
В поле "Шаблон" доступны инструменты форматирования текста: доступно изменение шрифта текста, выравнивание, создание списков.
Заполненный текст шаблона выглядит следующим образом:

Для дальнейшей работы пользователей с документом необходимо его сохранить, нажав на кнопку "Сохранить"

!!! note
В шаблон можно вставить графические файлы, например логотип компании. Необходимо обратить внимание чтобы используемый графический файл не имел прозрачности.
## Предпросмотр
Для того, чтобы иметь более чёткое представление о том, как будет выглядеть печатная форма при построенном шаблоне, можно воспользоваться кнопкой "Предпросмотр" . При нажатии на кнопку документ конструктора будет сохранён и откроется печатная форма с текстом, внесённом в шаблон. При предпросмотре служебные наименования на конкретные значения не заменяются.

## Показать подсказки
Для того, чтобы при работе с конструктором видеть краткие рекомендации по его заполнению, можно воспользоваться кнопкой
.
В верхней части формы появится серый текст:

Чтобы скрыть вспомогательный текст, необходимо нажать на кнопку
.
## Создать шаблон маршрута
При нажатии на данную кнопку автоматически создается форма шаблона маршрута с выбранными типом и подтипом документа из вкладки "Основная". Подробнее о работе с данной формой можно ознакомиться в статье ["Настройка шаблонов маршрутов"](../Настройка шаблонов маршрутов/index.md).
## Перейти в документ
При нажатии на данную кнопку возможно перейти в настройка выбранного [подтипа](../Подтипы документов/index.md) либо в [настройки](../Настройка документов/index.md) документа
## Закрытие шаблона { #закрытие-шаблона}
В случае, если уже существует другой шаблон с таким же подтипом документа, необходимо, чтобы только один из шаблонов был действующим. Для этого необходимо открыть старую версию шаблона и поставить галочку в поле "Шаблон закрыт/не используется", расположенную в верхней части формы, а затем нажать на кнопку "Сохранить".
Аналогичные действия производятся в том случае, если есть документ с неактуальным подтипом.

## Копирование шаблона
При копировании шаблона отступ текста может выглядеть следующим образом:

Необходимо уменьшить отступ, чтобы скопированный текст умещался в строчку:

## Вкладка "Ограничения"
### Правила для вложений
В данной вкладке, при необходимости, устанавливаются правила разрешения вложения необходимых данных в документ. В табличной части указывается роль и правило на каком этапе маршрута у данной роли будет возможность вкладывать данные в документ.
- Правило **"Всегда"** - можно вложить файл в любой момент и на любом этапе, и на этапе завершения.
- Правило **"Без маршрута"** - можно вложить файл если маршрут не создан
Галочка напротив поля **Разрешить вкладывать файлы** должна быть проставлена.
!!! note
Если в данной вкладке не заполнены правила, то вкладывать документы во вложении может любой пользователь на любом этапе
### Необходимые типы вложений
В конструкторе есть возможность задавать типы вложений. Для этого их нужно добавить в таблице "Необходимые типы вложений" по кнопке добавить. Типы вложений выбираются из справочника ["Типы вложений"](../Типы вложений/index.md)

Перед отправкой по маршруту документа, созданного на основании этого конструктора, сработает проверка на наличие вложений с указанными типами.
Если в конструкторе НЕ заполнена таблица "Необходимые типы вложений", то проверка при отправке по маршруту НЕ сработает.
### Правила на время создания
В данном блоке, при необходимости устанавливается ограничение от даты создания документа. Например, для подтипа "Заявление на ежегодный отпуск", при периоде заявления от 1 до 7 календарных дней не получится создать заявление на этот период ранее чем за календарных 7 дней от текущей даты.
!!! Примечание
Данное правило действуют только на заявление длительностью от 1 до 7 календарных дней. В случае если у заявления период действия от 8 дней и более, ограничение действовать не будет.


**Проверка сработает, если [служебное наименование](#служебное_наименование) в Конструкторе указано `"CheckDates"` или "`CheckCalendarDates"`**

Чтобы установить одно ограничение создания на любое количество дней, необходимо указать 1 в столбце «Мин. кол-во дней» и оставить столбец «Макс. кол-во дней» пустым. В этом случае ограничение будет применяться вне зависимости от указанного количества дней.

### Служебное наименование
Служебное наименование является необязательным, но рекомендуемым полем, которое должно либо содержать уникальное значение среди документов реестра "Конструктор документов" (на латинице, без спецсимволов и без пробелов), либо одно из "специальных". *Специальные* служебные наименования подключают функции проверок и вычислений. Можно воспользоваться следующими встроенными функциями:
- Для проверки и настройки дат c учетом **рабочих** дней: в поле "Служебное наименование" ввести значение ```CheckDates```; для атрибутов, которые будут проверяться и рассчитываться в зависимости друг от друга, необходимо указать служебные слова ```#bdate#``` (начало периода), ```#edate#``` (конец периода), ```#kolvo#``` (количество дней между датами).
- Для проверки и настройки дат с учетом **календарных** дней: в поле "Служебное наименование" ввести значение ```CheckCalendarDates```; для атрибутов, которые будут проверяться и рассчитываться в зависимости друг от друга, необходимо указать служебные слова ```#bdate#``` (начало периода), ```#edate#``` (конец периода), ```#kolvo#``` (количество дней между датами).
- Для проверки и настройки когда дата начала, например, электронного листа нетрудоспособности, не может быть больше даты окончания: поле "Служебное наименование" ввести значение ```CheckBDateBeforeEDate```; для атрибутов, которые будут проверяться и рассчитываться в зависимости друг от друга, необходимо указать служебные слова ```#bdate#``` (начало периода), ```#edate#``` (конец периода).
- Для проверки и настройки дат с учетом **будних дней за исключением субботы, воскресенья и праздничных**: в поле "Служебное наименование" ввести значение ```CheckDayOffDates```; для атрибутов, которые будут проверяться и рассчитываться в зависимости друг от друга, необходимо указать служебные слова ```#bdate#``` (начало периода), ```#edate#``` (конец периода), ```#kolvo#``` (количество дней между датами).
!!! note
Служебные наименование должны быть указаны с маленькой буквы
Для настройки индивидуальных проверок необходимо обратиться в техническую поддержку.
## Вкладка "Тиражирование/Оповещения"
**Тиражировать заявление для совместителей** - включает автоматическое тиражирование заявления по всем организациям, в которых работает совместитель.
**Запретить удалять тираж.копии** - запрет на удаление тиражированных копий заявлений.
**Разрешить тиражирование уволенным по всем местам работы** и **Атрибут Год** - включает автоматическое тиражирование заявления на те филиалы, в которых сотрудник работал в указанный год, но в данный момент уволен.
### Предупреждение при тиражировании/Оповещение
#### Тиражирование документа
Если сотрудник трудоустроен на нескольких организациях холдинга и/или принят также внутренним совместителем на одной из организаций, то при оформлении заявления на отпуск, он должен согласовать заявление по каждому месту работы. Для этого реализована возможность тиражирования данного документа во все организации, и все должности внутри одной организации. По завершению согласования заявления на основном месте работе, оно будет растиражировано по каждому месту работы. В данном блоке можно можно указать данную информацию для совместителя, что ему не нужно будет создавать на каждом месте работы нужное заявление. Информация будет отображаться при заполнении заявления на основном месте работы.


С помощью инструментов, расположенных в верхней части можно форматировать текст. Например, выбрать шрифт, размер, цвет, начертание (полужирный, курсив или подчеркнутый), выравнивание абзацев.

#### Оповещение документа
При необходимости для документов можно настроить информационные сообщения которые будут отображаться в верхней части документа.


С помощью инструментов, расположенных в верхней части можно форматировать текст. Например, выбрать шрифт, размер, цвет, начертание (полужирный, курсив или подчеркнутый), выравнивание абзацев.
### Текст для документа-копии
Данный блок заполняется в случае если для документов-копий (тиражированных заявлений) необходимо указать текст предупреждения.


С помощью инструментов, расположенных в верхней части можно форматировать текст. Например, выбрать шрифт, размер, цвет, начертание (полужирный, курсив или подчеркнутый), выравнивание абзацев.

### Не применять тиражирование для Пользователей
Если в таблице указан пользователь, то система не будет автоматически создавать копии документов на все места его работы. В этом случае пользователь должен самостоятельно переключаться на каждое место работы и заполнять заявление на отпуск отдельно для каждой организации, в которой он работает.

## Вкладка "Сформировать наименование документов из реквизитов"
### Краткое содержание
Заполненное краткое содержание автоматически заполнится в соответствующем поле в [служебной записке](https://ecm-user-manuals.readthedocs.io/ru/latest/User manuals/Служебная записка/).


### Правило наименования документа:
По умолчанию наименование и тема документа формируется по правилу #Master_DocumentType# № #Master_DocumentNumber# от #Master_DocumentDate#, которое расшифровывается как <Тип документа> №<Номер документа> от <Дата документа>. В поле ниже вы можете задать свое правило.
Правила формируются на основании **служебных наименований** атрибутов документа, как [вычисляемых](#вычисляемые_атрибуты), так и указанных в таблице [Дополнительные атрибуты](#дополнительные_атрибуты_документа). Например, для заявления на ежегодный отпуск можно задать следующее правило:
`#Master_DocumentSubtype# #Master_CUserNameGenitive# на #kolvo# день (-ей)` , которое расшифровывается как <Подтип документа><ФИО инициатора документа в родительном падеже>на<количество> день(-ей).
!!! note
`#kolvo#` в данном примере используется в качестве дополнительного атрибута документа.

В окне маршрута будет отображено заданное наименование документа.

### Правило темы документа
Правило темы заполняется по аналогии наименования документа, описанного [выше](#правило_наименования_документа)
Заполненная тема документа будет отображаться в панели документооборота в столбце "По вопросу".

## Вкладка "Настройка интерфейса"
В данной вкладке настраивается интерфейс документа.
### Видимость данных
* Скрыть поле **<Номер документа>** - скрывается номер документа;


* Скрыть поле **<Дата документа>** - скрывается дата документа;


* Скрыть поле **<Автор/Работник>** - скрывается инициатор документа;


* Скрыть поле **<Должность автора>** - скрывается должность инициатора документа;


* Скрыть поле **<Подразделение автора>** - скрывается подразделение инициатора документа;


* Скрыть поле **<Организация>**


* Скрыть группу **<Регистрационные данные> полностью** - скрывается полностью группа регистрационных данных документа;


* Скрыть кнопку **<Операции> в заявлениях** - скрывается кнопка "Операции" в панели инструментов в **заявлениях**;


* Скрыть кнопку **<Копировать>** - скрывается кнопка "Операции" в панели инструментов в **универсальных документах** и **доверенностях на конструкторе**;


* Скрыть кнопку **<Рассылка>** - скрывается кнопка "Рассылка" в панели инструментов в **заявлениях**;


* Скрыть кнопку **<На контроль>** - скрывается кнопка "На контроль" в панели инструментов в документах;


* Скрыть кнопку **<Аннулировать>** - скрывается кнопка "Аннулировать" в панели инструментов в документах;


### Меню операций
В табличной части "Тип+подтип документов" задаются условия какие типы и подтипы документов будут отображаться по кнопке "Операции" внутри документа.
Данный пример представлен для конструктора группы ["Уведомления Lexema"](../Настройка внутрисистемных уведомлений/index.md) подтипа "Уведомления об отпуске".

* **Вкл.** - включение или отключение операции в выбранном документе;
* **Название** - задается название операции, например, Создать "Заявление на ежегодный отпуск";
* **Тип документа** - выбирается к какому типу документа необходимо добавить меню операций;
* **Подтип** - выбирается к какому типу документа необходимо добавить меню операций;
* **Условие фильтрации** - задается название типа вида отпуска указанный в [уведомлении](../Настройка внутрисистемных уведомлений/index.md)
* **Служебное наименование** - задается служебное наименование [дополнительного атрибута](#дополнительные_атрибуты_документа), в данном случае **#typeVacation#**.
* **Условие для видимости операции** - указывается условие в зависимости от которого выбранная операция будет доступна для пользователя, например, `not exists (select 1 from comdoc."isAccessOfRoles"(lex."getLogin"(), comdoc."getFilial"(),'user') where "RoleName" ilike '%df_officeworker%')`, в данном условии сказано что операция не будет доступа пользователю имеющий роль **df_officeworker**.

!!! note
Если столбцы "Подтип", "Условие фильтрации" и "Служебное наименование" не заполнены, то созданная операция будет отображаться во всех подтипах документа. Кнопка "Операции" отображается только в документах "Заявление от сотрудника".
В данном примере указано, что при поступлении пользователю уведомления где вид отпуска "Основной", в меню операций у него будут доступны операции:
* Создать "Заявление на доп. отпуск"
* Создать "Заявление на ежегодный отпуск"
* Создать "Заявление на перенос отпуска"
* Создать "Универсальный документ"

## Вкладка "Настройка проверок"
Данная вкладка предназначена для определения зависимостей атрибутов между собой.
### Зависимые атрибуты
В данном примере представлен конструктор подтипа "Заявление о предоставлении стандартного налогового вычета на ребенка". В блоке "Дополнительные атрибуты", например, по первому ребенку указаны такие атрибуты как **#first#, #firstfio#, #firstdr#, #firstvichet#** и **#firstapp#**.

В столбце **"Основной атрибут"** заполняется служебное наименование атрибута, который является основным, в данном случае **#first#**. В столбце **«Зависимые атрибуты»** указываются служебные наименования атрибутов, которые необходимо указать как зависимые от основного атрибута, в данном случае это **#firstfio#, #firstdr#, #firstvichet# и #firstapp#**.
Проверка на зависимость атрибутов осуществляется по записям с активным признаком «Вкл.»

В данном примере указано что при заполнении поля "Первый ребенок" у которого служебное наименование **#first#**, система будет проверять заполнение полей ФИО, Дата рождения, Размер вычета и свидетельство о рождении, так как служебные наименования указаны в вычислениях как зависимые от поля "Первый ребенок". В случае не заполнения зависимых полей, они будут подсвечены красным светом, а также будет выведен текст о необходимости заполнить данные.

### Дополнительные проверки
При необходимости возможно настроить дополнительные проверки для атрибутов. В данном примере представлен конструктор подтипа "Заявление на перенос ежегодного оплачиваемого отпуска". В блоке "**Дополнительные атрибуты"** указаны атрибуты по датам переноса и количеству дней переноса. При необходимости возможно отключить какие-то проверки по отдельности, для этого необходимо выбрать необходимую проверку и в столбце **"Вкл."** проставить галочку. В столбце **"Колонка для выделения"** перечисляются атрибуты (если их несколько то через запятую), на которые необходимо задать проверки. В столбце **"Сообщение"** задается информационное сообщение, которое выводится в случае незаполнения либо некорректных данных. В столбце **"Правило для проверки"** указывается условие по которому вычисляется проверка по зависимым атрибутам.

В данном примере указано правило: в случае если атрибут **#bdate_new1#** (_Дата начала нового отпуска (период 1)_) меньше либо равна текущей дате, то будет информационное сообщение: **"Дата начала нового отпуска должна быть позже текущей даты"**.


**Ниже представлены примеры проверок для расчета количества дней:**
| Колонка для выделения | Сообщение | Правило для проверки |
|---|---|---|
| #bdate_new1# | Дата начала нового отпуска должна быть позже текущей даты | #bdate_new1#::date <= now()::date |
| #bdate_new2# | Дата начала нового отпуска должна быть позже текущей даты | coalesce(#bdate_new2#,'19700101')<>'19700101' and #bdate_new2#::date <= now()::date |
| #bdate_new2# | Дата начала отпуска в следующем году. Скорректируйте #bdate_new1_name# #bdate_new1# | #year#::integer < date_part('year'::text,#bdate_new2#::date)::integer |
| #bdate_new1# | Дата начала отпуска в следующем году. Скорректируйте #bdate_new1_name# #bdate_new1# | #year#::integer < date_part('year'::text,#bdate_new1#::date)::integer |
| #bdate_new2# | Заявление подается минимум за 3 дня до даты отпуска | coalesce(#bdate_new2#,'19700101')<>'19700101' and #bdate_new2#::date < now()::date + interval '1 day' * 3 |
| #bdate_new1#,#bdate_new2# | Заявление подается минимум за 3 дня до даты отпуска. Скорректируйте #bdate_new1_name# #bdate_new1# | #bdate_new1#::date < now()::date + interval '1 day' * 21 |
| #kolvo_new2# | Количество переносов (часть 1 + часть 2) меньше чем в основном отпуске | #kolvo# > coalesce(#kolvo_new1#,0) + coalesce(#kolvo_new2#,0) and coalesce(#kolvo_new2#,0) <> 0 |
| #kolvo_new2# | Количество переносов (часть 1 + часть2) больше чем в основном отпуске | #kolvo# < coalesce(#kolvo_new1#,0) + coalesce(#kolvo_new2#,0) and coalesce(#kolvo_new2#,0) <> 0 |
| #kolvo_new1# | Количество переносов (часть 1) больше чем в основном отпуске | #kolvo# < coalesce(#kolvo_new1#,0) |
| #kolvo_new1# | Количество переносов (часть 1) меньше чем в основном отпуске | #kolvo# > coalesce(#kolvo_new1#,0) and coalesce(#kolvo_new2#,0) = 0 |
| #bdate_new1#,#bdate_new2# | Непрерывный период хотя бы одного отпуска в год должен составлять не менее 14 дней. | "coalesce(dfd.""CheckWorkerPeriodVacations""( #Master_IdWorker#::bigint, comdoc.""getFilial""()::bigint, #year#::bigint, true::boolean, now()::date, #bdate_new1#::date,#edate_new1#::date, #bdate_new2#::date, #edate_new2#::date, #bdate_new3#::date, #edate_new3#::date, #bdate#::date, doc_code::bigint),false) = false" |
| #bdate_new1# | Перенос отпуска оформлен только на выходные дни. Скорректируйте #bdate_new1_name# #bdate_new1# | "not exists(select 1 from comdoc.""VDocflowCalendar"" v where v.""RDate"" between #bdate_new1#::date and #edate_new1#::date and ""isDayOff"" = false and ((v.""orgId"" = comdoc.""getFilial""() and coalesce (comdoc.""fnDefineRegion""(null::bigint, comdoc.""getFilial""()::bigint, now()::date),0) =0) or v.""Region"" = comdoc.""fnDefineRegion""(null::bigint, comdoc.""getFilial""()::bigint, now()::date) )) " |
| #bdate_new2# | Перенос отпуска оформлен только на выходные дни. Скорректируйте #bdate_new2_name# #bdate_new2# | "not exists(select 1 from comdoc.""VDocflowCalendar"" v where v.""RDate"" between #bdate_new2#::date and #edate_new2#::date and ""isDayOff"" = false and ((v.""orgId"" = comdoc.""getFilial""() and coalesce(comdoc.""fnDefineRegion""(null::bigint, comdoc.""getFilial""()::bigint, now()::date),0) =0) or v.""Region"" = comdoc.""fnDefineRegion""(null::bigint, comdoc.""getFilial""()::bigint, now()::date) )) and #bdate_new2# is not null " |
| #bdate_new1# | Перенос создан с даты ранее разрешенной | #bdate_new1#::date < (#year# ||substring((select t.""valueText"" from comdoc.""getAccountingConstantValues""(null, 'создавать переносы отпусков, начиная с даты (день+месяц)'::text , null) t) ,4,2) || left((select t.""valueText"" from comdoc.""getAccountingConstantValues""(null, 'создавать переносы отпусков, начиная с даты (день+месяц)'::text , null) t) ,2))::date |
| #bdate_new2# | Перенос создан с даты ранее разрешенной | #bdate_new2#::date < (#year# ||substring((select t.""valueText"" from comdoc.""getAccountingConstantValues""(null, 'создавать переносы отпусков, начиная с даты (день+месяц)'::text , null) t) ,4,2) || left((select t.""valueText"" from comdoc.""getAccountingConstantValues""(null, 'создавать переносы отпусков, начиная с даты (день+месяц)'::text , null) t) ,2))::date |
| #bdate_new2# | Пересечение отпусков, скорректируйте период | coalesce(#bdate_new2#,'19700101')<>'19700101' and #bdate_new2# between #bdate_new1# and #edate_new1# |
| #bdate_new1# | Пересечение отпусков, скорректируйте период | coalesce(#bdate_new1#,'19700101')<>'19700101' and #bdate_new1# between #bdate_new2# and #edate_new2# |
| #edate_new1# | Пересечение отпусков, скорректируйте период | coalesce(#edate_new1#,'19700101')<>'19700101' and #edate_new1# between #bdate_new2# and #edate_new2# |
| #edate_new2# | Пересечение отпусков, скорректируйте период | coalesce(#edate_new2#,'19700101')<>'19700101' and #edate_new2# between #bdate_new1# and #edate_new1# |
| #bdate# | На текущий календарный год отпуск запланирован, для корректировки периода предоставления отпуска необходимо оформить перенесение отпуска | exists(select 1 from aw."RP_DocVacation" p inner join aw."RP_WorkerVacation" m on p."VCode" = m."Pcode" where p."Year" = date_part('year'::varchar(255), #bdate#::date) and m."IdWorker" = #Master_IdWorker# and p."TypeName" = 'Base.RP_DocVacation' limit 1) |
| #Master_DocumentDate# | Заявление на перенос отпуска будущего месяца создаются только в период с 10 по 17 число текущего месяца | date_part('day',now()) not in (10,11,12,13,14,15,16,17) |